首页
关于智邦
会计培训
实账操作培训
初级职称培训
中级职称培训
财税业务
专技人员继续教育
政策文件
操作指南
学习入口
拓展培训
团建拓展
趣味运动
定制活动
专题培训
企业内训
政务培训
在职研究生培训
教师团队
客户见证
拓展团建
会计培训
专题培训
综合培训
搜索
全站群
手机版
在职研究生培训
您的位置:
当前位置:
网站首页
>>
专题培训
>
在职研究生培训
企业内训
政务培训
在职研究生培训
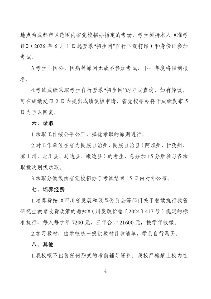
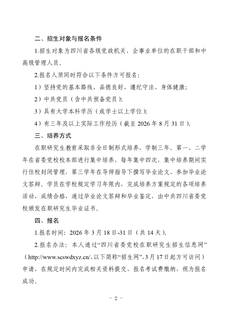
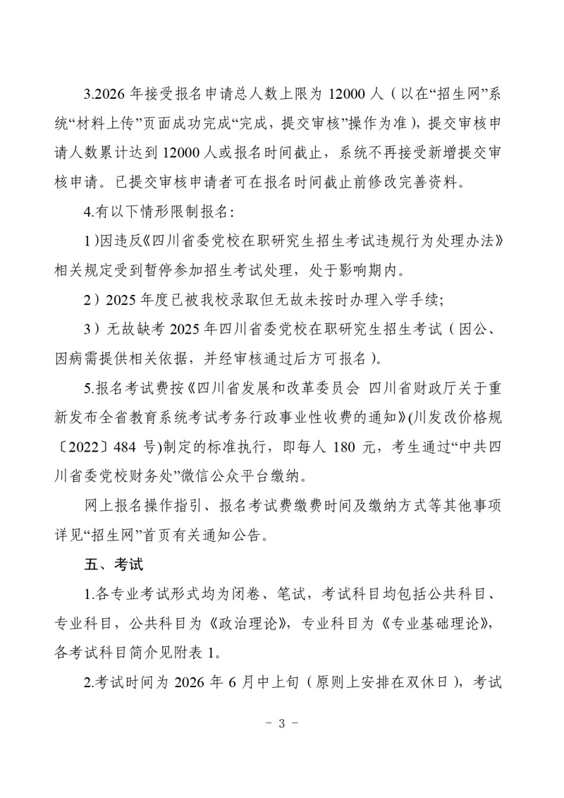
招生简章
上一:暂无
下一:
培训教材
自贡市智邦咨询有限责任公司
Copyright © 自贡市智邦咨询有限责任公司 www.zgzbpx.com 版权所有 All Rights Reserved.
蜀ICP备13015589号